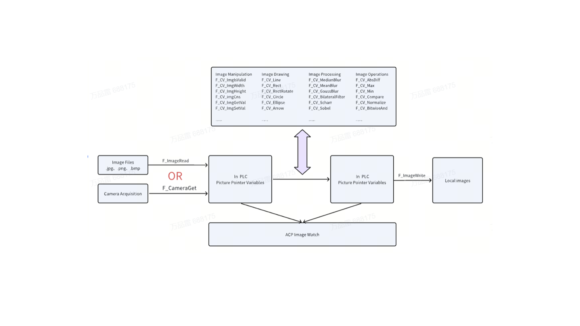
SF2210包含了相机源,文件源和视觉算子三个部分:相机源功能可以在工智机和相机直连的情况下实现获取相机的ID并获取相机所拍摄的图片;文件源软件可以实现和工智机的本地图片传输功能,该功能后续集成到IDE中,无需单独下载使用;视觉算子库提供了相机服务算子库、基础视觉算子库和时间序列算子库在MateFacture中调用的接口,这些接口提供了一种可通过ST脚本在PLC工程中实现对相机的操作以及对图像序列的处理
下表概述了各个产品组件
| 产品组件 | 描述说明 |
|---|---|
| libacp_0.2.3_amd64.deb | ACP服务组件 |
| sicomputervisionop_0.0.0-liandev3c4e95c_amd64.deb | SF2210(相机源+文件源+视觉算子)服务组件 |
| SF2210_Vision_1.0.1.2.library | IDE端库文件(相机源+文件源+视觉算子) |
| SF2210.project | IDE端测试样例文件 |
| FileSource.rar | 文件源软件 |
| PICS.rar | 测试用例图片 |
安装要求
安装过程
1、安装ACP服务组件和SF2210服务组件
上传deb包到工智机Linux环境的/home/sinsegye目录下
上传完成后在工智机上执行命令安装(参考下方截图,如果模块文件名发生变化则命令行中的文件名做相应更改)
sudo dpkg -i sicomputervisionop\_0.0.0-liandev3c4e95c\_amd64.deb
sudo dpkg -i libacp\_0.2.3\_amd64.deb

2、修改RTE的配置文件,ComponentManger模块下加入sicomputervisionop(只需要添加绿色的部分,具体序号需要根据实际情况更改)
sudo vim /usr/local/etc/SinsegyeRTE/SinsegyeRTE.cfg
[ComponentManager]
Component.0=retainDeamon
Component.1=CmpCanBusUtils
Component.2=SinsegyeCmp
Component.3=SF2210
Component.3=sicomputervisionop

sudo systemctl restart sinsegyerte.service
3、IDE侧部署SF2210的library
MetaFacture中点击最上面的菜单栏 ”工具“ -- ”库存储“

弹出的对话窗中点击”安装“ -- 双击SF2210_Vision_1.0.1.2.library

工程中双击“库管理器” -- “添加库” --点击杂项 --双击“SF2210_Vision” ,加载库完成

更新安装
1、升级工智机ACP服务组件和SF2210服务组件
上传升级版deb包到工智机Linux环境的/home/sinsegye目录下,上传方法参考附录;
上传完成后在工智机上执行命令安装(参考下方截图,如果模块文件名发生变化则命令行中的文件名做相应更改)
sudo dpkg -i sicomputervisionop\_0.0.0-liandev3c4e95c\_amd64.deb
sudo dpkg -i libacp\_0.2.3\_amd64.deb
sudo systemctl restart sinsegyerte.service
2、升级IDE侧SF2210的library
MetaFacture中点击最上面的菜单栏“工具”-- “库存储”
弹出的对话窗中点击”安装“ -- 选中SF2210_Vision_1.0.1.2.library -- 点击“打开”
工程中双击“库管理器” -- “添加库” --点击杂项 --双击“SF2210_Vision” ,加载库完成
卸载过程
1、卸载工智机ACP服务组件和SF2210服务组件
sudo dpkg -P sicomputervisionop
sudo dpkg -P libacp
sudo vim /usr/local/etc/SinsegyeRTE/SinsegyeRTE.cfg

sudo systemctl restart sinsegyerte.service
2、卸载IDE侧SF2210的library
MetaFacture界面点击“工具” -- “库存储”
对话框中选中安装的SF2210_Vision库,点击“卸载”
快速启动
(一)本例软、硬件配置
| 硬件: | 软件: |
|---|---|
| 1. SP7000Se | 1. MetaFacutre V1.0.6.5 |
| 2. Win11Pc | 2. MobaXterm_Personal_23.2 |
| 3. FileSource | |
(二)本例实验操作步骤
1 实验要求
a.工智机成功安装ACP服务组件和SF2210服务组件并正确修改配置文件
b.MetaFacture成功安装库文件SF2210_vision.library
2 实验原理图

3 实验步骤
可以参考产品组件中的SF2210.project项目来进行本次实验
相机源部分
1.修改工智机网口IP
修改工智机网口(要和相机直连的网口)为固定IP,一般为192.168.1.2001.
设置静态IP,需通过 vim 编辑以下这个 yaml 格式的网络配置文件:
sudo vim /etc/netplan/01-network-manager-all.yaml
例子中的配置文件名 01-network-manager-all.yaml 可能与实际环境不同,但此路径下只有一个可修改的同扩展名文件,需根据实际情况处理。
对 yaml 配置文件的修改需要遵守 yaml 的格式标准,如果修改错误则会导致配置不生效。您可以通过该网站 https://www.bejson.com/validators/yaml_editor/ yaml在线校验工具 对修改进行校验。
network:
version: 2
renderer: NetworkManager
ethernets:
eth0: # 网卡名称
dhcp4: no # 关闭 dhcp 服务
dhcp6: no
addresses: \[192.168.110.134/24] # 静态 ip 和掩码位
[esc]:wq 保存修改的 yaml 文件,并执行执行以下命令进行检验和生效:
sudo netplan generatesudo netplan appl
2.相机配置
将以下图片打印后放在相机镜头内

相机和PC网线直连
打开迈德威视网口配置工具,修改相机IP地址,使其网段和工智机要连接的网口一致
软件下载 : 深圳市迈德威视科技有限公司|常规面阵相机|线阵工业相机|智能相机|特殊相机|工业读码器
配置完成以后查看是否能识别图像
3.相机加载和工程配置
相机和工智机网线直连,
vsdrv 192.168.110.105(工智机IP)

弹出enter command后,输入a并回车,如果出现dev sn说明已经连接到相机了,然后再弹出enter command后输入b并回车即可
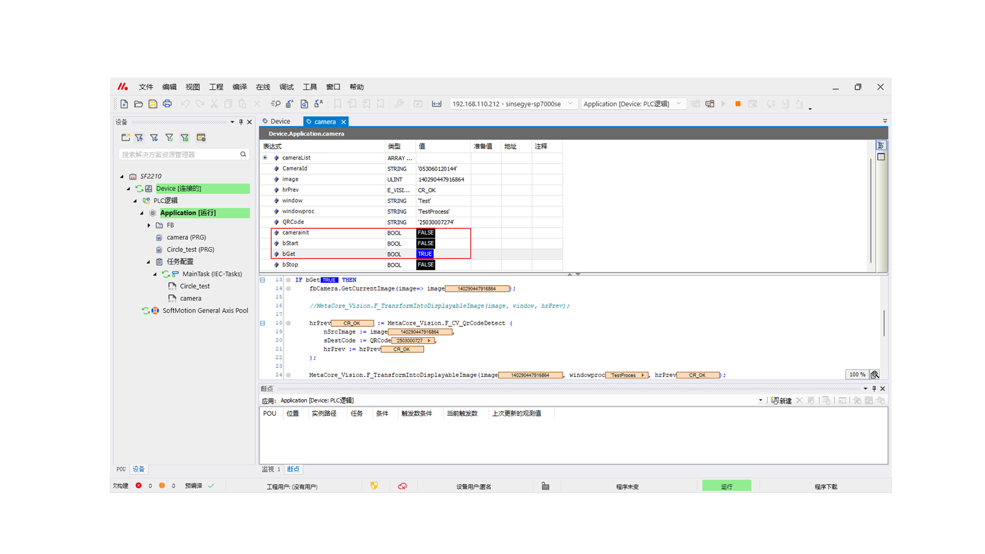
打开测试工程文件SF2210.project,点击登录并运行,双击camera
依次将图中3个变量置true

点击工具-图像浏览器

在窗口中选择工智机,窗口,点击运行

本程序实现的是识别图片中的二维码并标记

文件源部分
1.使用FileSource上传图片到工智机
解压FileSource压缩包并打开FileSource
点击VISION--New FileSource,并输入Name和TargetId(Name可以任意输入,TargetId为工智机IP)

添加测试图片文件,将图片Fortmat设置为RGB24后,点击send data,成功后会有提示——照片源更新成功
复制FilesSource中的Object Id,后续工程中需要使用

2.工程配置与运行(自动触发)
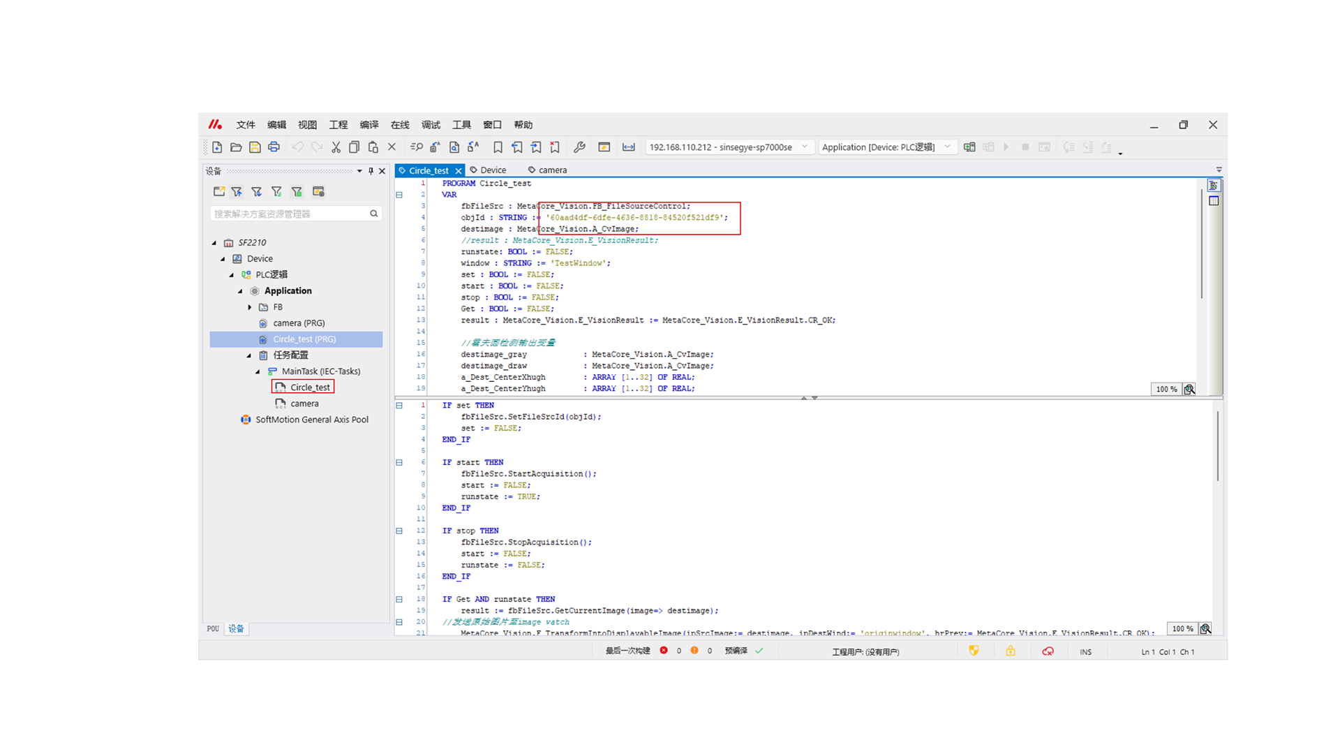
打开测试工程文件SF2210.project,并修改程序中有关Object Id的变量

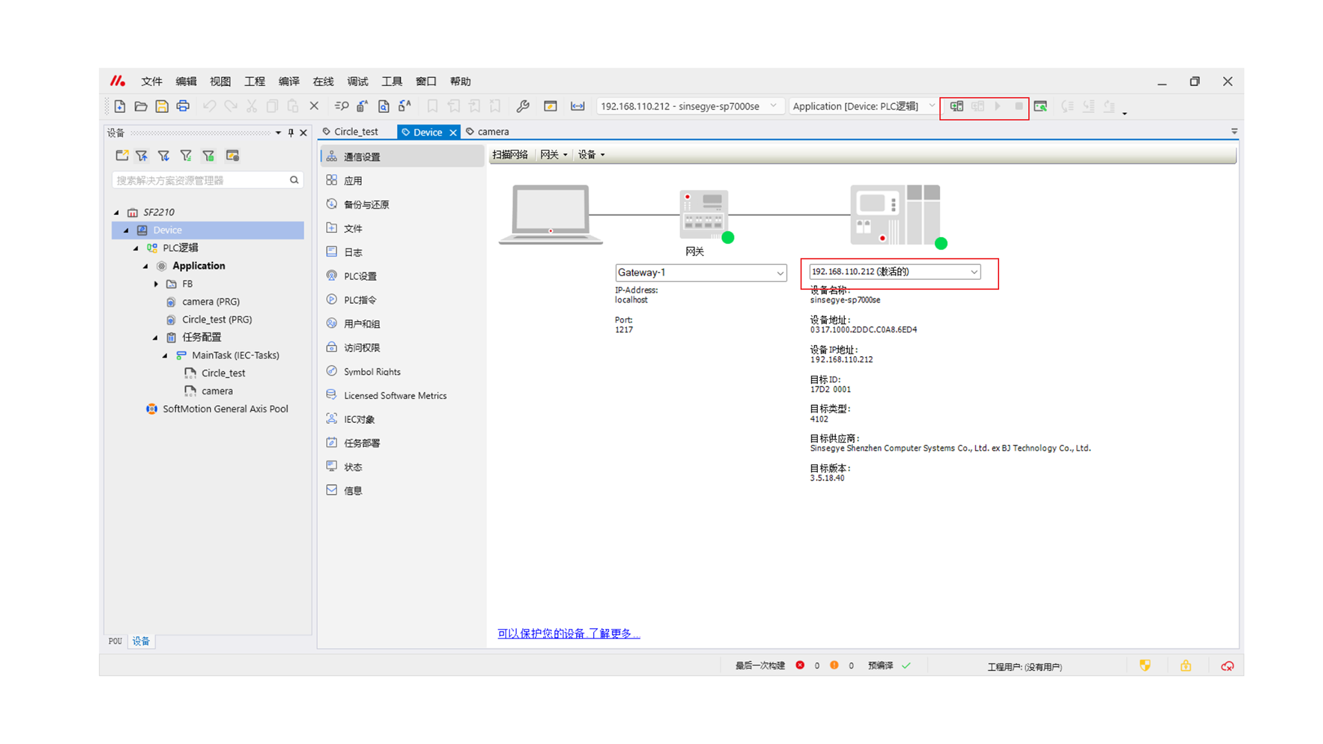
进入Device选项,选择工智机并登录

点击运行后进入程序中进行如下操作:
①变量set置true,确保objId正确配置

②变量start置true,开启文件源;也可通过FileSource上控制start/stop


③若FileSource中Trigger Mode为false,置变量Get和runstate为true

④点击工具中的图像浏览器两次,并把两个窗口分开

⑤两个窗口都选择目前运行的工智机,其中一个窗口选择为testwindow,另一个窗口选择为originwindow

⑥两个窗口都点击运行,可以看到原始图像和经过视觉算子处理后的图像,并且图片为每隔500ms自动更换为下一张,本程序实现的是检测图中的圆并标记


2.工程配置与运行(手动触发)

若FileSource中Trigger Mode为true,置变量Get和runstate为true,并点击start sending,通过点击FileSource中的Trigger Image
点击工具中的图像浏览器两次,并把两个窗口分开



⑨两个窗口都选择目前运行的工智机,其中一个窗口选择为testwindow,另一个窗口选择为originwindow

⑩两个窗口都点击运行,可以看到原始图像和经过视觉算子处理后的图像,并且每次点击FileSource中的Trigger Image,图片都会切换为下一张

| 名称 | SF2210版本 | ACP版本 | 描述 |
|---|---|---|---|
| SF2210.project | sicomputervisionop_0.0.0-liandev3c4e95c_amd64 | libacp_0.2.3 _amd64 | PLC快速启动工程 |